SOM-6820, tel est le nom choisit la firme taïwanaise Advantech pour un module processeur conforme au standard COM Express Compact Type 6 de forme carré (95 sur 95 mm), architecturé autour du processeur Snapdragon X-Elite de Qualcomm intégrant jusqu’à 12 cœurs de calcul et doté d’une enveloppe thermique de 45 W.
Selon Advantech, le module procure jusqu’à 65 % d’efficacité énergétique en plus, pour une consommation représentant une fraction de celle des plates-formes concurrentes. Avec une augmentation de 51 % des performances par rapport aux plateformes x86 similaires, selon les chiffres fournis par Qualcomm.
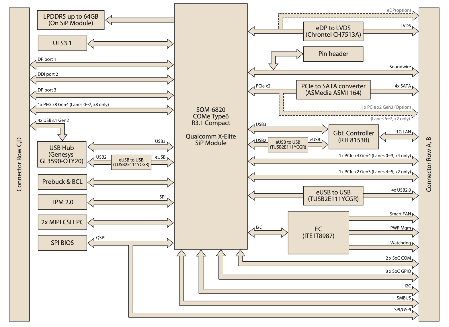
Sur ce processeur, le coeur de calcul neuronal (NPU, Neural Procession Unit) Hexagon intégré affiche une performance jusqu’à 45 TOPS (Tera Opération per second) et prend en charge jusqu’à 64 Go de mémoire LPDDR5x et un stockage UFS jusqu’à 256 Go. Tandis que le coeur de processeur graphique Adreno intégré lui aussi, apporte des capacités de calcul pour les algorithmes d’intelligence artificielle, jusqu’à 4,6 TFLOPS.
Au niveau des entrées/sorties le module propose 14 liens PCIe, 4 ports USB 3.0, et une connectivité pour des réseaux étendus (Ethernet).
Côté logiciel, Advantech soutient davantage les développeurs avec des services complets, y compris le BIOS UEFI, le système Windows 11 et le SDK Edge AI (Software Development Kit) afin de faciliter une migration fluide entre différentes architectures informatiques.
Équipé du système de refroidissement Quadro Flow d’Advantech, le module permet, selon la société, un assemblage aisé dans un système complet, et un fonctionnement silencieux. Il réduit également le besoin en cartes graphiques externes, augmentant les performances tout en réduisant les coûts et l’encombrement d’un système embarqué.
Cette carte qui fonctionne dans la gamme de température -40 °C à 85 °C, vise les marchés des applications dans les domaines de l’imagerie médicale, de la vision industrielle, des systèmes critiques et de la robotique humanoïde.

